“超级日”不超级——论广告宣传口号性质的商标申请注册之显著性要求

来源:邵阳网整理 2023/12/17 0:00:49 27 人看过
随着4G网络的普遍使用以及各种自媒体的蓬勃发展,很多企业为了更好的宣传推广自己,往往采用一些通俗易懂,易于传播的文字作为企业广告语进...

随着4G网络的普遍使用以及各种自媒体的蓬勃发展,很多企业为了更好的宣传推广自己,往往采用一些通俗易懂,易于传播的文字作为企业广告语进行使用。广告宣传口号在企业的市场营销和产品推广中得到了广泛的应用。然,这些宣传口号作为广告语使用在商品或服务上,是没有问题的,但如果想把这些文字申请注册为其名下的商标品牌,则并非是件容易事。
        案件介绍
        异议人北京慧能泰丰信息咨询有限责任公司分公司针对被异议人张培凤申请注册的第21910494号“超级日”商标,委托我所作为代理人,于法定期限内向商标局提交了异议申请。
        商标局认为
        该文字“超级日”指定使用在第35类“广告、替他人推销”等服务上,相关公众通常会将其认知为商家进行推广促销活动的某个时间点,难以将其识别为标识上述服务来源的商标。被异议商标在前述服务上缺乏应有的显著特征。依据《商标法》第十一条第一款第(三)项、第三十五条规定及《商标法实施条例》第二十八条规定,被异议商标在指定“广告、替他人推销”等服务上不予注册。
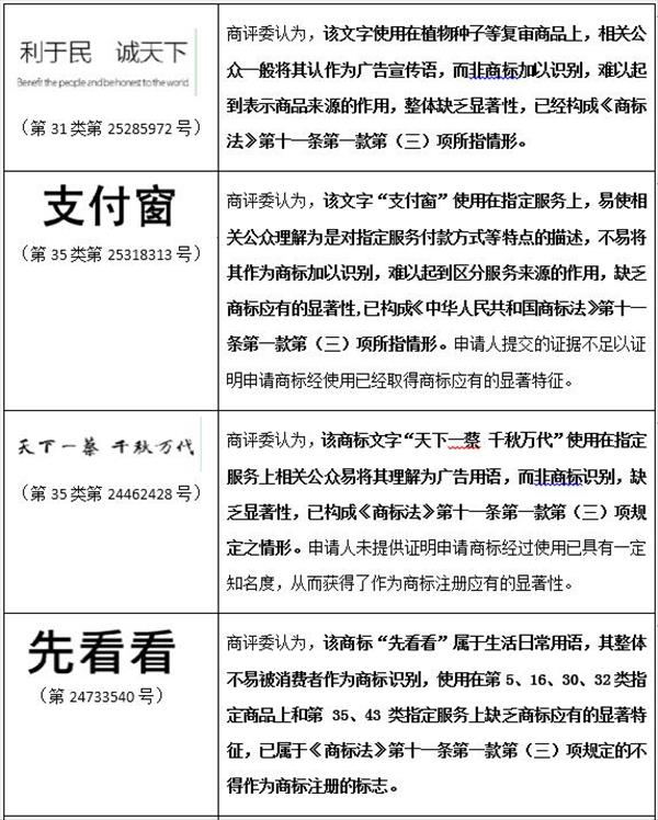
        除了本案以外,小编在商评委官网上也找到一些因缺显而被驳回的案例,具体如下图:


        典型意义
        从上述案例可知,如将广告用语作为商标申请注册,一般情况下,商标局或商评委会根据《商标法》第十一条第一款第(三)项规定“缺乏显著性”,驳回申请人的申请,不予支持其主张。
        为何如此?在小编看来,一个无法将某一产品的品牌与另一品牌相区别的商标,或者由该产品的其他生产者也在使用的文字、符号、形状或者颜色构成的商标,对它们的保护可能阻碍他人的有效竞争。
        那如何可以将广告宣传口号性质的商标申请注册成功呢?   
        众所周知,广告语的核心功能是商品经营者或服务提供者宣传和介绍自己商品或服务的质量或其他特点,而商标的核心功能是区分商品或服务的来源。因此要实现这一区分识别功能,需要申请注册商标的标志具有足够的显著性,足够的显著性就需要提供足够多的使用证据去体现。
        同时,商标局发布的审查标准规定,“独创且非流行的或者与其他要素组合而整体具有显著特征的[短语或句子]”可以被注册为广告宣传口号商标。根据商标局的审查标准,非独创性的表示商品或服务特点的短语或句子因缺乏显著特征而不能被注册为广告宣传口号商标。因此,广告宣传口号性质的商标必须具有独创性,而且不应当是对商品或服务特点进行描述的或已经具有普遍性的短语或句子。
       在实践中,即使商标局在实质审查阶段驳回了对一条广告宣传口号性质商标的注册申请,申请人仍然有机会在驳回复审程序中通过向商评委提交有关使用该广告宣传口号的众多证据来证明其广告宣传口号商标的显著特征,该申请有可能获得商评委的支持。
       具体如下商标,下述商标文字或者字母本身并不具有显著特征,但经过使用(提供了足够多的使用证据)取得了显著特征,予以获准注册:

      
        由此可见,广告宣传口号性质的商标是否核准注册,主要看申请人提供的使用证据。标志本身没有显著性,但是经过标志所有人或其授权的其他人长期和广泛使用,获得了显著性,消费者可以将不具有显著性的标志作为商标加以识别和认知,具有了区分商品或服务来源的作用,那么,该标志准予核准注册为商标的可能性就会得到极大的认可。


标签:

声明:部分文章来源于网络,无法查证出处,我们只做学习使用,如不同意收录请联系网站马上删除。

延伸阅读:
从代表建议“办理”到系统施策“治理”(坚持和完善人民代表大会制度)
检察机关依法分别对朱家美、黄国俊、袁廷运、田华兵提起公诉
着力纠正做“太平官”的错误政绩观
特邀律师:
邓琼泉律师

邓琼泉律师,毕业于湘潭大学法律本科,在职(函授)中国政法大学研究生。邓琼泉律师是邵阳市的品牌律师。 作为品牌律师,应具备以下条件:一,作为品牌律师,做事先做人,应以诚信为本。二,作为品牌律...